BioXing™

                                                                                                Solutions for Biotechnology

Home Search Feedback

About BioXing
Products Informatics Model Documents About BioXing Publications News Software Downloads Careers Contact Useful Links

 

 

Our Team
History

BioXing™ (pronounced 'Bio Crossing') will provide Bioinformatics solutions to biotechnology companies. The company will design and build custom databases and develop native and web-based software tools for storing, retrieving, analyzing, correlating, mining and visualizing disparate types of data and linking to external information.

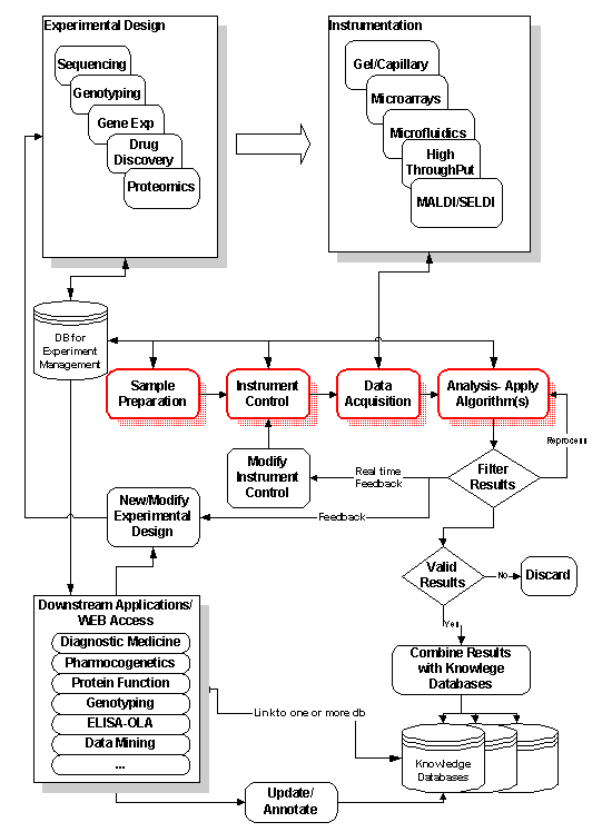
The following diagram depicts an integrated system view  that BioXing™ supports. It illustrates that a laboratory may use multiple types of experiments that require different instrumentation which generates different types of experimental data.  Each must be handled in its own way and it should be done with database technology that provides seamless integration of all analysis and data mining activities. In addition it shows the uniting of or linking to other types of data repositories.

During acquisition there are data evaluation points that allow for real-time analysis and feedback to ensure the quality of the data collection process.  The results of any experiment can be used to populate a growing repository of experimental data that will allow for population and time series analysis. It can also be used to correlate with other types of experimental data and information and to help design future experiments.

 

 

Home ] Our Team ] History ]

Send mail to info@BioXing.com with questions, comments or requests for information.
Copyright © 1999-2017 BioXing. All rights reserved. Use or reproduction without authorization from BioXing is strictly prohibited. By using this site you accept its Terms and Conditions.
Last modified: May 2017